Impact of Model Uncertainties on the Seismic Response of Eccentrically Braced Steel Frames with Self-Centring Links
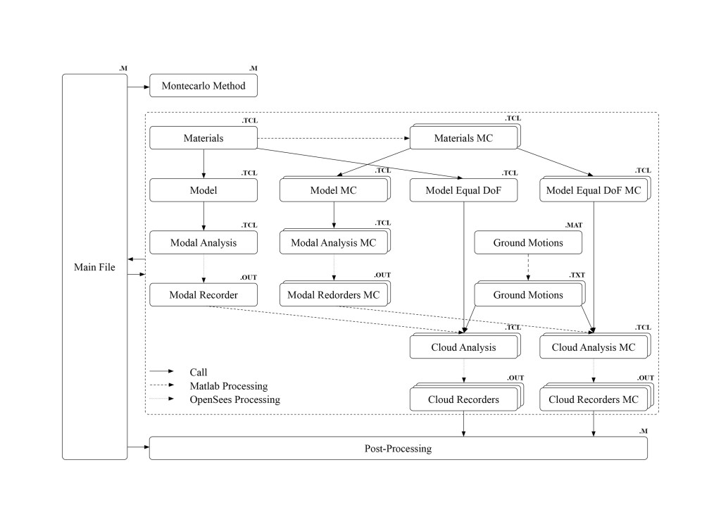
Throughout the past decade, many damage-free structural systems in the field of seismic design have been proposed. The objective of these systems is to enable structures which remain operational during significant seismic events. This increases the resilience of communities in seismically active areas of the world. Conventional eccentrically braced steel frames (EBFs) allow for the dissipation of seismic energy through the plasticisation of frame sections. Although this prevents collapse, large residual deformations compromise the usability of the structure. EBFs equipped with self-centring (SC) links tackle this issue as they reduce damage and residual deformations. They form a mechanism and deform only elastically. A friction device (FD) dissipates the seismic energy, and post-tensioned (PT) bars recentre the frame. The performance of these SC links has been explored at local and global scales through analytical and numerical models prior to this research. Due to the complexity of SC links for EBFs, discrepancies between theoretical and practical behaviour are expected. This research aims at quantifying these uncertainties and their impact on the structural response of self-centring EBFs.
This research contributed to a publication submitted to the 10th International Conference on Behaviour of Steel Structures in Seismic Areas.






